随着2024年步入尾声,我校在各类创新创业赛事中不断传来振奋人心的喜讯。在过去近一年的时间里,我校学子在各类创新创业大赛锐意前行,不仅彰显了学校在专创融合特色发展建设中的卓越成就,更展现了新时代青年的创新活力与创业激情。从校级竞赛的激烈角逐,到省级赛事的荣誉争夺,再到国家级竞赛的精彩亮相,我校学子以出色的表现赢得了广泛赞誉,为学校赢得了诸多荣誉。今日,我校特此汇总2024年度各项创新创业比赛中的获奖情况,一同回顾那些闪耀的时刻,共同见证学子们的成长与辉煌。
在2024年第二届辽宁省大学生化学实验竞赛中,获得二等奖1项、三等奖4项。

在2024年“学创杯”全国大学生创业综合模拟大赛辽宁省选拔赛中,获得省级三等奖5项。

在2024年第三届辽宁省大学生会计信息化技能大赛中,获得二等奖1项、优秀奖1项。


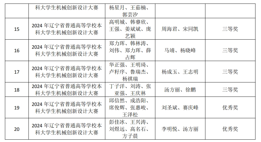
在2024年辽宁省普通高等学校本科大学生机械创新设计大赛中,获得二等奖8项、三等奖10项、优秀奖2项。



在2024年辽宁省“iteach”数字化应用创新大赛教育服务类中,获得二等奖1项。

在2024年辽宁省普通高校大学生智慧农业创新创业大赛中,获得二等奖2项、优秀奖3项。



在2024年辽宁省本科大学生市场调查与分析大赛暨第十四届全国大学生市场调查与分析大赛辽宁赛区选拔赛中,获得一等奖2项、二等奖3项、三等奖3项、优秀奖3项。


在2024中国大学生计算机设计大赛中,获得国家级三等奖1项;省级一等奖1项、二等奖4项、三等奖5项。





