沈科教通字〔2021〕63号
各系部:
为认真贯彻落实国家教育部、省教育厅有关高等教育学历证书电子注册管理规定,进一步规范我校毕业资格审查、学历证书电子注册管理、学位管理,为做好2021届学生毕业资格和学士学位补授资格审查工作,请各系部高度重视,并认真按照日程安排表做好相关工作。
一、毕业与学位授予资格审查工作
2021届毕业审查工作实行四级审核:各系分学位委员会审核、学位委员会办公室复核、学位委员会评定,学校校长办公会审批。
(一)审查依据
毕业资格审查依据我校《学籍管理规定(修订)》执行;本科毕业生学位审查依据我校《学士学位授予工作实施细则》(沈科发[2018]173号)的规定执行;拟毕业生成绩以教务系统内已审核成绩为准。
(二)审查内容及要求
各系分学位委员会开展毕业资格审查和学位资格审查工作,负责本系部的毕业资格和学位资格审查。根据上述审查依据以及各专业人才培养方案等有关文件要求,从德、智、体、美、劳等方面对毕业生进行全面审查。审查中有异议的问题,请与教务处及时沟通。
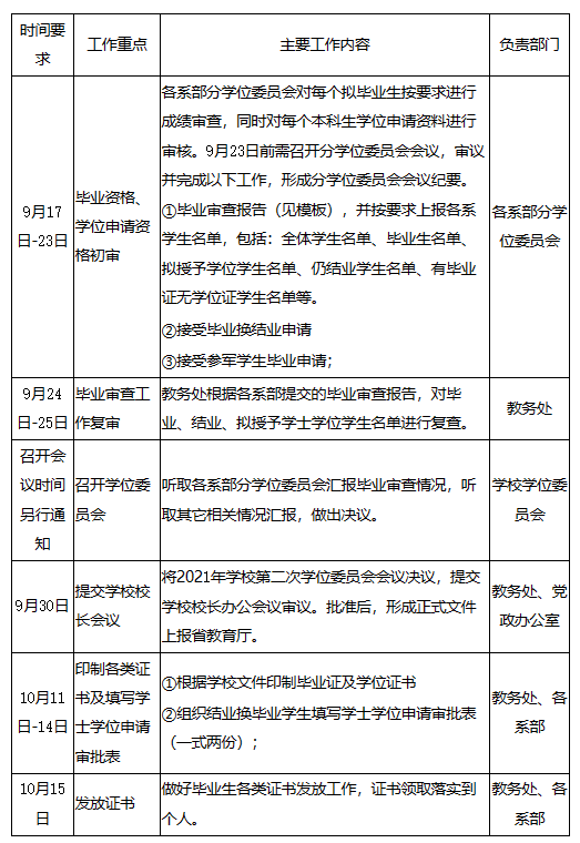
(三)毕业审查工作日程安排表
二、总体工作要求
1.毕业审查工作是一项责任大、时间紧、任务重的工作,涉及到毕业生毕业证和学位证的发放,影响到毕业工作的顺利进行和校园稳定,各系部领导要高度重视,认真细致的组织开展各项工作。
各系部分学位委员会及具体的经办人员应本着对学生高度负责的态度,按时、准确地做好毕业生材料的统计、分类和核对工作。审查依据的材料务必要严谨、真实、准确。
2.毕业审查结果确定后,各系部分学位委员会要组织做好结业生和未获得学士学位授予资格学生的思想工作,要组织学生谈话并保留谈话记录以备查。
对结业的学生,按照《学籍管理规定(修订)》的要求,可在结业离校后向教务处申请参加课程考试并获得学分。其中实习实验类课程、毕业设计(论文)重做必须随下一年级的安排进行。成绩合格后,符合毕业条件和学位授予条件的学生,经本人申请,教务处初审以及学位评定委员会审核通过,可换发毕业证书,并补授学位。毕业证书和学位证书日期为补换发日期。
附件: 1.参军学生毕业申请表.doc
教务处
2021年9月13日


