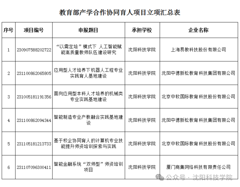
我校再获6项教育部产学合作协同育人项目

       近日,教育部高等教育司公布了《2024年第一批产学合作协同育人项目立项名单的通知》。我校共有6个项目获批2024年第一批立项。




       教育部产学合作协同育人项目,旨在通过搭建政府、高校与企业之间的桥梁,促进教育链、人才链与产业链、创新链的有机衔接,培养符合新时代需求的高素质创新人才。同时,还致力于推动高校教育教学改革,引导高校主动对接地方经济社会发展需求,优化专业结构,更新教学内容,改进教学方法和手段,从而提高人才培养质量。

       本次我校成功获批立项,不仅是教育部对我校综合教学实力和卓越人才培养能力的充分认可,更为我校深化产学合作、推进产教融合提供了宝贵的创新平台和重要契机。我校将实现产业和教学的深度融合,为培养更多优秀的应用型人才、推动地方经济社会发展做出更大的贡献。
地址:辽宁省沈阳市浑南区全运二西路30号
邮编:110167 电话:024-31679767/31969585
Copyright © 2022 华体会在线 辽ICP备11020003号-1
  • 微信平台
  • 抖音平台
  • 微博平台